设计宠物减肥应用程序的分步指南
副标题[/!--empirenews.page--]
一、介绍几个月前,妈妈问我要为她心爱的宠物找到最好的宠物食品品牌。 在线研究使我得出两个结论: 第一,大多数加工(即品牌)食品对宠物具有重大的健康风险。 第二,最健康的选择是均衡的自制饮食。 二、了解挑战加工食品对宠物有害。成分通常包括人类食品工业的废品或患病动物尸体的剩肉。最重要的是,市场上绝大多数可商购的宠物食品都包含化学药品,防腐剂,乳化剂,人造色素,增味剂和额外的脂肪,这些食品使食品对狗和猫更可口,但也较不健康。 自从引入用于宠物的加工食品以来,狗和猫的退化性健康问题大流行已经升级。饮食不良会导致宠物不断遭受肠道渗漏综合征,炎症和退行性疾病的困扰。 商业宠物食品行业面临的实质性法规极少。没有组织要求宠物食品具有健康要求的证据,也没有公司投资进行广泛的研究来确定其产品能否长期保持动物健康。 然而… 提供满足所有动物营养要求的自制饮食具有挑战性。它需要适合宠物个人需要和主人生活方式的研究,成分,测量方法和配方。 如果不均衡,则自制饮食对宠物的危害要大于加工食品。您的宠物可能由于缺乏抗氧化剂,矿物质,维生素和脂肪酸而导致营养不良,这可能会导致一系列健康问题。 市售宠物食品的成分可能质量低下,甚至可能与物种不符,但必须提供均衡的营养以符合AAFCO(美国饲料控制协会)和FEDIAF(欧洲宠物食品工业联合会)的标准。 三、研究方法1. 调查我使用Google Forms进行了一项调查,并将其分布在Facebook上的多个宠物主人群体中。目的是确定准备自制饮食时宠物主人的基本“痛点”。了解潜在用户的问题是启发和激励自己的好方法。处理现实世界的数据是一个很好的凝视点,有助于避免猜测和成见。使用此信息可以更好地发现问题的根源以及如何解决它。
2. 直接从用户引用
3. 用户我的调查结果表明,有几种类型的用户具有不同的需求。来自用户答案的不同见解和常见模式的积累帮助我创建了三个角色,这些角色是该数据在角色中的体现。其中两个角色呈现了极端案例,因为它们是基于某些参与者的某些需求。因此,最终我专注于更常见的角色。 专注于特定用户有助于记住她的需求,并且在出现新功能或需求的想法时不会分心。
4. 用户旅程接下来,我为角色编写了一个典型的日常喂养程序。这个过程帮助我决定了如何设计应用程序的用户体验以适应进食程序。
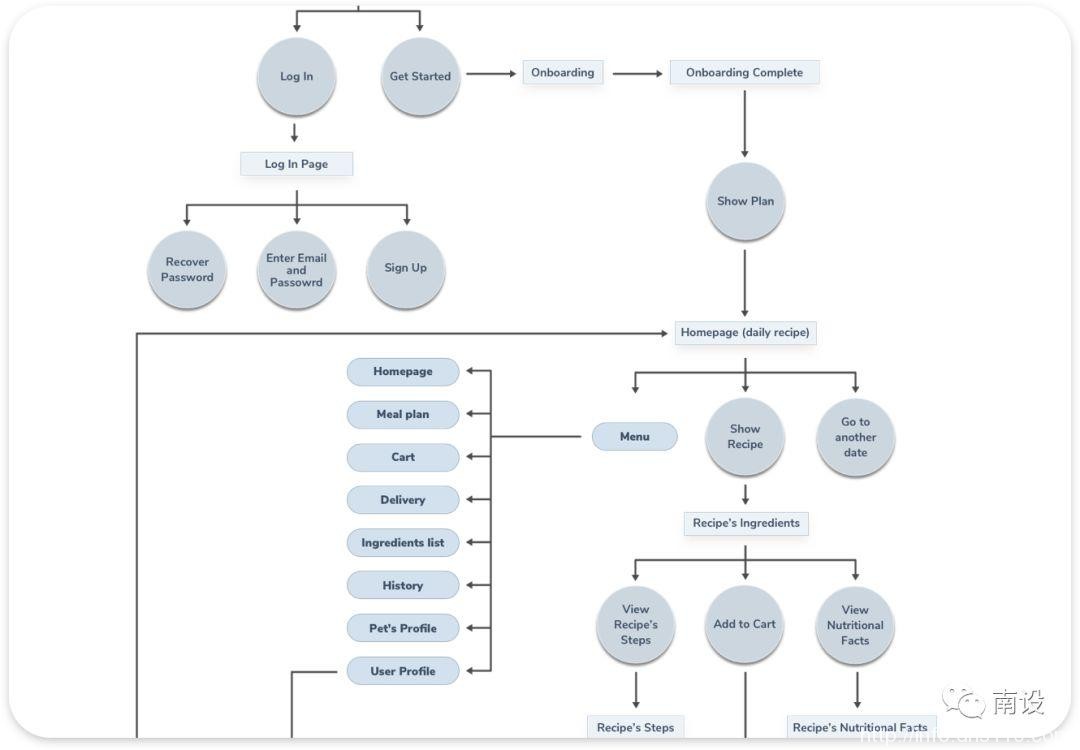
四、要做的工作我使用的最强大的工具之一是JTBD表单。我不问自己是什么问题或用户想要什么,而是问自己为什么他们需要它。通过了解人们为什么会想要这个应用程序,它增加了我制作真正有价值的产品的机会。 1. 用户流程图到现在为止,我对应用程序的运行方式仍不清楚。绘制该应用程序的基本流程后,我不得不确定用户在整个解决方案中所走的路径上的每一步。我首先在纸上画草图,然后以数字方式对其进行渲染。
2. 草图这是帮助我概述应用程序并直观地想象它的第一步。
3. 线框此视觉指南表示应用程序的骨架框架。当我专注于功能而不是外观时,它帮助我安排了界面元素。此外,线框的简单性使我可以快速测试想法,而不必深入细节。
4. 故事板-使用应用程序我创建了一个情节提要,描述了用户对应用程序的体验。这是一个很好的工具,可以探讨如何在更大的范围内使用产品,就像它是更大的叙述的一部分一样。这是一种在现实世界中捕获,关联和浏览应用程序的有效且廉价的方法。我创建了一个情节提要,描述了用户对应用程序的体验。这项研究有助于了解应用程序的使用环境和使用范围。
五、视觉研究1. 灵感板在开始视觉设计之前,我先创建一个灵感板。目的是了解视觉世界,并从其他宠物和营养应用程序中收集灵感。
2. 迭代接下来,我探索了不同的设计可能性:从每次重复设计中,我学到了一些可用于下一次迭代的知识。
3. 调色板绿色代表自然,生命,健康,青春,春天,希望,更新,成长,休息和放松。因此,绿色调色板适合推广健康和天然宠物食品的应用程序。此外,我在文本上使用了灰色,并加入了大量的白色,以使文本显得平静而整洁。
4. 版式Nunito Sans是由Vernon Adams和Jacques Le Bailly设计的免费Google字体。这是一个平衡良好的无衬线字体超家族,似乎可以补充界面。朴素是领导的口头禅。因此,我决定只使用一个字体家族。
5. 图标和插图插图和图标是设计的重要组成部分。他们传达的想法和概念不应该,有时也不能用文字传达。此外,它们还可以使视觉美学保持一致,从而有助于建立用户的信任并产生欢乐时刻。
6. 命名和商标选择Petcy这个名字的主要原因是实用的。我想在名称中使用“宠物”一词,但其他所有组合都已被使用。后缀“ cy”表示“状态或条件”。我觉得这符合应用程序的愿景,因此我选择了Petcy。 (编辑:安卓应用网_ASP源码网) 【声明】本站内容均来自网络,其相关言论仅代表作者个人观点,不代表本站立场。若无意侵犯到您的权利,请及时与联系站长删除相关内容! |













